学校要闻
NEWS时间:2023-06-01
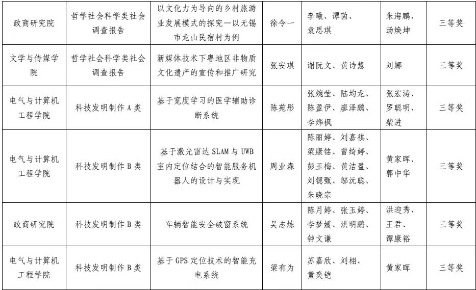
5月26日至5月28日,第十七届“挑战杯”广东大学生课外学术科技作品终审决赛在中山大学举办,beat365共有21件作品晋级省赛,最终在全省156所高校2029件作品中脱颖而出,斩获4个一等奖,3个二等奖,11个三等奖。获奖等级、获奖数量再创beat365历史新高!


第十七届“挑战杯”广东大学生课外学术科技作品竞赛获奖项目
为备战本届“挑战杯”赛事,beat365自2022年9月启动前期校内选拔工作,在学校和各院系领导的关心支持下,通过各二级团委校内动员、征集、初赛选拔、复赛选拔,集中培训,从全校72个初赛项目作品中评审出21个项目代表beat365参加省赛评审,其中有7个项目入围终审决赛。校团委积极做好决赛前各项准备和服务,确保各参赛队伍师生能够在赛前全身投入、精心备战、不断优化,共同为成绩的取得奠定了良好的基础。
“挑战杯”不仅是对理论知识和实践创新能力的挑战,更是对迎难而上、坚持不懈的精神的挑战。beat365将坚持以习近平新时代中国特色社会主义思想为指导,以“挑战杯”竞赛为抓手,高度重视对青年创新人才的培养,鼓励全体师生不断聚焦前沿领域,勇攀学术高峰,努力成为具有挑战思维、创新精神和实践能力的时代新人,为加快建设科技强国贡献青春力量。
来源:校团委 编审:学校新闻宣传中心