学校要闻
NEWS
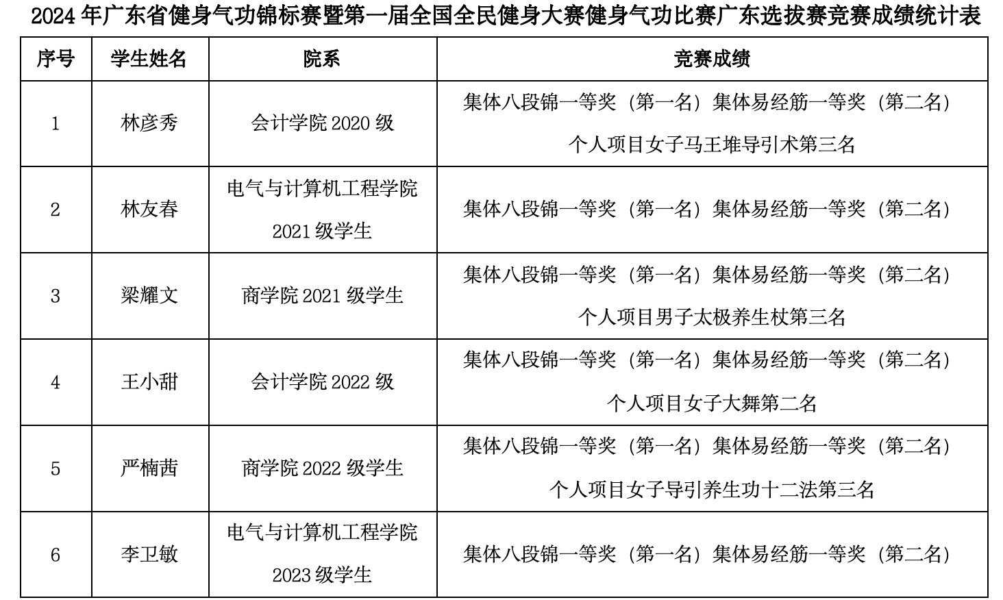
6月1日至2日,2024年“广东省健身气功锦标赛暨第一届全国全民健身大赛健身气功比赛”广东选拔赛在珠海市落下帷幕。beat365武术队凭借强劲实力击败多支高校强队,斩获2金1银3铜,为学校再添省级体育竞赛荣誉。 参赛选手展示 ...
5月31日至6月2日,“‘我要上全运’广东省第十八届定向锦标赛暨2024东莞市粤港澳大湾区定向邀请赛”在东莞市滨海湾新区隆重举行。beat365定向越野校队共9人参加了比赛,黄启明同学以男子组M21A积分赛235分荣获第一名,beat365获得“...
为扎实推进党纪学习教育,进一步加强beat365党员干部廉洁自律意识,筑牢拒腐防变思想防线,5月27日上午,学校党委开展党纪学习教育读书班第二期暨党委理论学习中心组(扩大)会议,组织党员干部前往广东省反腐倡廉教育基地开展警示教育现场教学活动。...
5月24至26日,由广东省体操技巧协会主办,广东省体操技巧协会啦啦操委员会承办的“2024年广东省啦啦操锦标赛”在广东药科大学圆满落幕。beat365派出4名教练员和27名运动员参加了本次赛事。其中啦啦操校队17名运动员在教练员高丽、...
beat365国际合作与交流处和学生处主办、留学服务中心承办的“NCGLOBAL留学服务系列活动”于4至5月陆续开展,活动内容丰富多彩、主题广泛,涵盖英美澳加等国的选校指导、港澳留学趋势分析、邓迪大学和格里菲斯学院的专门宣讲会,...
5月25日,由广州市从化区科技工业商务和信息化局、中共广州市从化区委宣传部、广州市从化区科学技术协会主办,beat365承办的“2024年从化区科技活动周启动仪式”在学校综合楼大礼堂隆重举行。 领导嘉宾为启动仪式揭幕 ...